欢迎访问中智鼎信官网 客户的满意是对我们最大的认可!
因为专业 所以信赖
Because of professional so trust
咨询热线:
0351-3531555
深入了解资质细则
通过率更高
Learn more about the qualifications
在线咨询
全部
行家解读
政策动态
行业资讯
关于做好2020年度第一批资质承诺事项整改工作的通知
来源: | 作者:山西中智 | 发布时间: 1912天前 | 1837 次浏览 | 分享到:


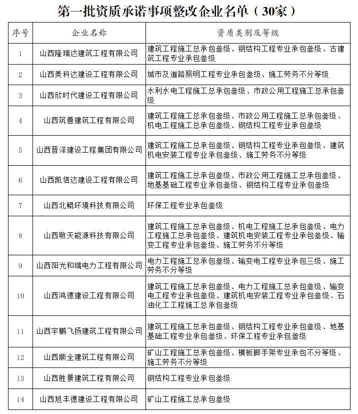
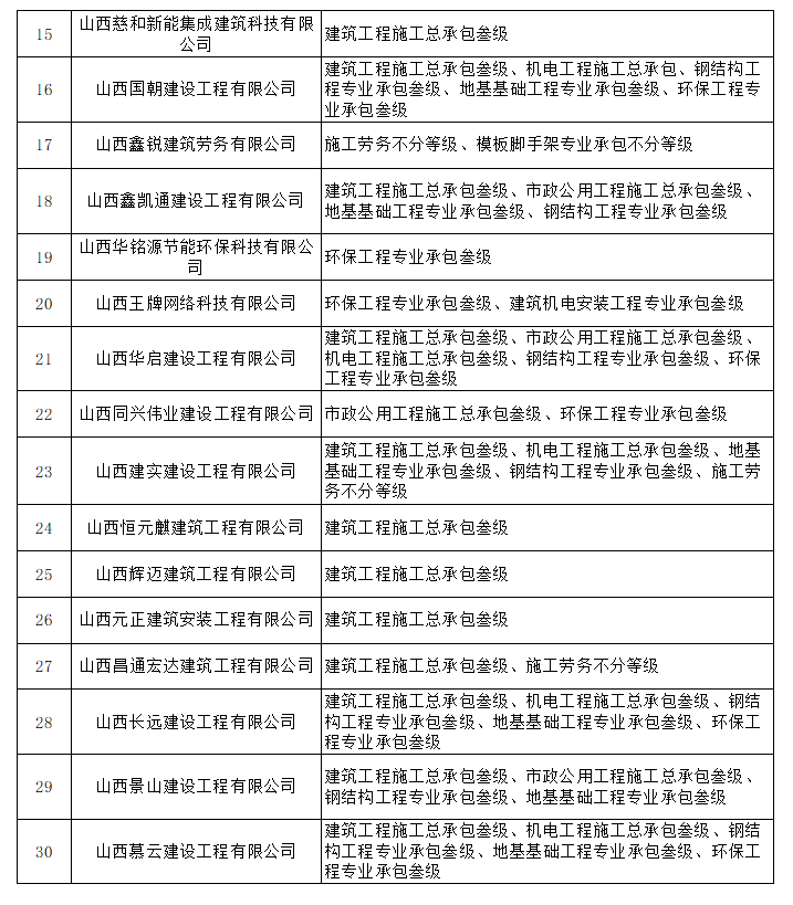
山西隆瑞达建筑工程有限公司等30家企业:
    根据《中华人民共和国行政许可法》、《建筑业企业资质管理规定》和《建设工程企业资质申报弄虚作假行为处理办法》等规定,按照市住建局《关于开展2020年度建筑业企业双随机核查和资质批后核查工作的通知》(并住建字[2020]38号)要求,我局在2020年度第一批资质批后核查中发现你们存在资质申报主要人员社保缴纳情况与承诺不符、未按时报送核查材料等问题,请你们尽快予以整改,于2020年10月11日前将整改材料报送我局建筑业管理科(联系电话:5625623)。

    逾期未整改或整改后仍不符合标准要求的,我局将依法依规撤销企业相关资质,并做相应行政处理。

    附件:第一批资质承诺事项整改企业名单(30家).xlsx






太原市住房和城乡建设局

2020年8月11日






专业资质办理
30天极速下证
  • 热门资讯
  • 常见问题