欢迎访问中智鼎信官网 客户的满意是对我们最大的认可!
因为专业 所以信赖
Because of professional so trust
咨询热线:
0351-3531555
深入了解资质细则
通过率更高
Learn more about the qualifications
在线咨询
全部
行家解读
政策动态
行业资讯
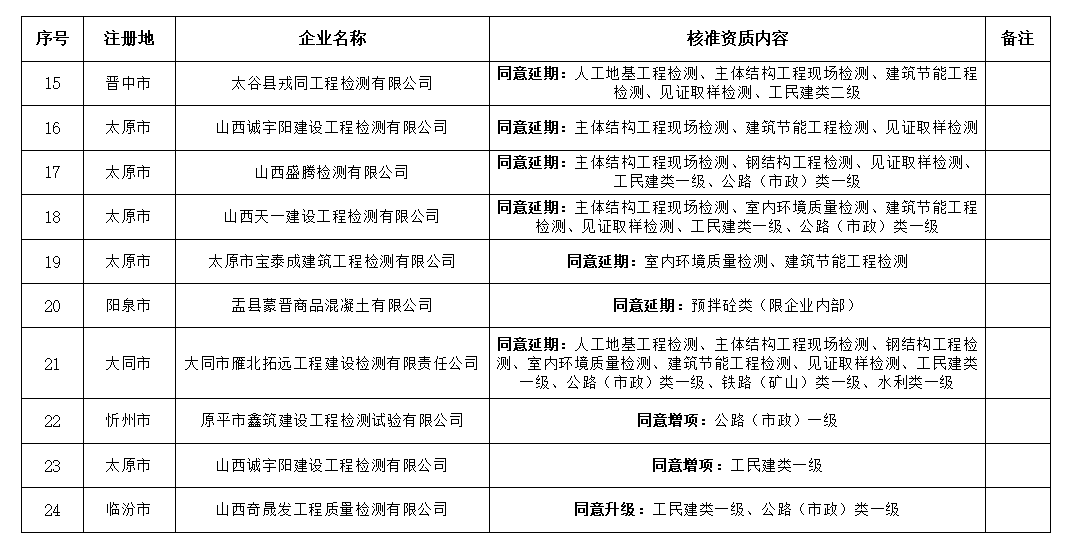
关于公布核准的建设类企业资质结果的公告(第86号)
来源: | 作者:山西中智 | 发布时间: 2022天前 | 1860 次浏览 | 🔊 点击朗读正文 ❚❚ | 分享到:

晋建审许公告字〔2020〕86号


  根据《中华人民共和国建筑法》、《行政许可法》、《建设工程质量检测管理办法》等及我省有关规定,现将我厅依法审查核准的介休市旗盛建筑安装工程有限公司等24家建设工程质量检测机构予以公布。

  特此公告。

 

  附件:核准工程质量检测企业资质.xls

     

                                 山西省住房和城乡建设厅

     2020年10月15日

 

附件:





专业资质办理
30天极速下证
  • 热门资讯
  • 常见问题